您当前位置:首页 >  手机游戏 > 游戏工具 >  - 详情
自动记牌器

自动记牌器人气热度:3.60℃

更新时间:2024-04-14 / 版本:v5.0.12 最新版 / 大小:6.1M

拳击手游大全游戏工具自动记牌器

详情信息相关推荐评论
自动记牌器
自动记牌器
自动记牌器
自动记牌器
自动记牌器

游戏简介

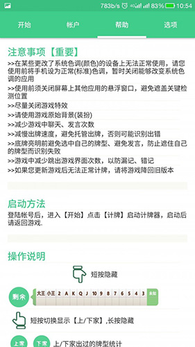
自动记牌器是一款专为牌类游戏玩家设计的辅助工具APP,通过实时识别和分析游戏画面,帮助玩家准确记录并展示牌局信息。这款APP适用于多种牌类游戏,让玩家在享受游戏乐趣的同时,提高竞技水平,增强游戏体验。

APP功能

1、实时记牌:自动记牌器能够实时识别并记录游戏中的牌张信息,为玩家提供准确的牌局数据。

2、牌局分析:通过对牌局数据的深度分析,自动记牌器能够帮助玩家判断当前局势,制定更佳策略。

3、多游戏支持:这款APP支持多种牌类游戏,满足不同玩家的需求。

APP特色

1、智能识别:采用先进的图像识别技术,确保准确快速地识别游戏画面中的牌张信息。

2、用户友好:简洁明了的界面设计,让玩家轻松上手,无障碍体验各项功能。

3、安全可靠:严格遵循隐私政策,保障用户数据安全,让玩家放心使用。

APP优势

1、提高效率:自动记牌功能大大减轻了玩家的记忆负担,提高了游戏效率。

2、提升竞技水平:通过对牌局数据的分析,玩家能够更好地理解游戏规律,提升竞技水平。

3、增强游戏体验:自动记牌器让玩家更加专注于游戏策略与技巧的运用,增强了游戏体验。

自动记牌器

游戏信息

反馈问题
  • 当前版本:
  • 游戏语言: 简体中文
  • 授 权: 免费软件
  • 作 者: 2020最新单机游戏大全
  • 游戏大小:6.1M
  • 适用平台:安卓

相关专题MORE +

自动记牌器游戏工具拳击手游大全趣味烧脑游戏大全
自动记牌器

自动记牌器人气热度436

自动记牌器是一款专为牌类游戏玩家设计的辅助工具APP,通过实时识别和分析游戏画面,帮助玩家准确记录并展示牌局信息。这款APP适用于多种牌类游戏,让玩家在享受游戏乐趣的同时,提高竞技水平,增强游戏体验。APP…

2024-04-14更新

游戏工具

游戏工具人气热度436

自动记牌器是一款专为牌类游戏玩家设计的辅助工具APP,通过实时识别和分析游戏画面,帮助玩家准确记录并展示牌局信息。这款APP适用于多种牌类游戏,让玩家在享受游戏乐趣的同时,提高竞技水平,增强游戏体验。APP…

2024-04-14更新

拳击手游大全

拳击手游大全人气热度436

自动记牌器是一款专为牌类游戏玩家设计的辅助工具APP,通过实时识别和分析游戏画面,帮助玩家准确记录并展示牌局信息。这款APP适用于多种牌类游戏,让玩家在享受游戏乐趣的同时,提高竞技水平,增强游戏体验。APP…

2024-04-14更新

趣味烧脑游戏大全

趣味烧脑游戏大全人气热度436

自动记牌器是一款专为牌类游戏玩家设计的辅助工具APP,通过实时识别和分析游戏画面,帮助玩家准确记录并展示牌局信息。这款APP适用于多种牌类游戏,让玩家在享受游戏乐趣的同时,提高竞技水平,增强游戏体验。APP…

2024-04-14更新

一起来玩儿MORE +

  • 王老头的幸福庄园
  • 甜瓜战斗游乐场(Melon Battle PlayGround)
  • 穿越之姻缘劫最初版
  • roblox国际服手机版游戏下载
  • LOL联盟公益服
  • BackFire(逆火游戏)
  • 完美神话
  • ARK方舟生存进化手机版(Stickman Hero War)
  • 商道高手妙游版本
  • 恐怖之眼内置MOD菜单(Eyes)